69
医院官网
首页
患者服务
预约挂号
门诊时间
医生介绍
科室导航
就医指南
医院公告
信息公开
医院公告
招标公告
质控中心
党建专栏
新闻中心
职工艺苑
教学栏目
医院新闻
科室新闻
健康科普
患者心声
医保之窗
医护之窗
政策法规
健康科普
院长信箱
医院概况
医院简介
价值体系
领导风采
行政科室
医院荣誉
大型仪器
医院环境
省政府信息
游仙区紧密型城市医疗集团
集团成员单位
集团工作动态
集团组织架构
首页
医院公告
绵阳市第三人民医院护理岗位招聘启事
你好,
xx
个人中心
退出登录
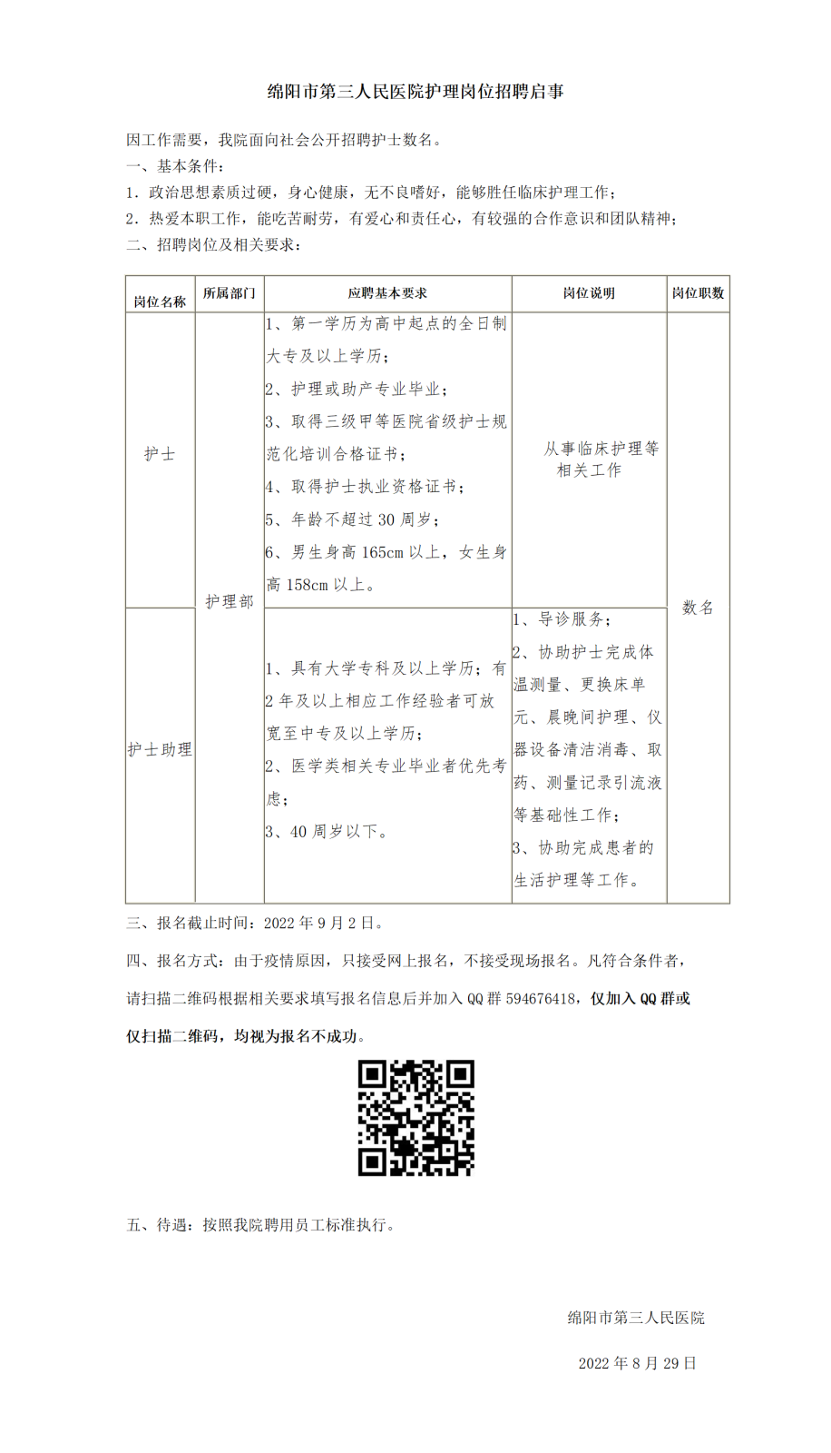
绵阳市第三人民医院护理岗位招聘启事
2022-08-29发布 次浏览
上一篇:
绵阳市第三人民医院劳动合同制人员招聘启事
下一篇:
绵阳市第三人民医院劳动合同制人员招聘启事